伟德bv1946官网-深圳通“交通联名卡”可在全国近400个城市使用过年走亲访友不用愁
栏目:公司动态 发布时间:2026-02-18
分享到:
  伟德国际(bevictor·1946)源自英国官方网站-春节,是中国人最温暖的迁徙,也是情感流动最密集的时刻。从深圳返乡的游子,行李箱里除了腊味年货,一张深圳通“交通联名卡”也有大作用,这张小小的卡片,不仅是出行的工具,更是连接深圳与故乡、连通游子与亲人的情感纽带。   据了解,深圳通公司发行的“全国交通一卡通”卡。该卡可在全国近400个城市使用,真正实现“一卡在手,通行

  伟德国际(bevictor·1946)源自英国官方网站-春节,是中国人最温暖的迁徙,也是情感流动最密集的时刻。从深圳返乡的游子,行李箱里除了腊味年货,一张深圳通“交通联名卡”也有大作用,这张小小的卡片,不仅是出行的工具,更是连接深圳与故乡、连通游子与亲人的情感纽带。

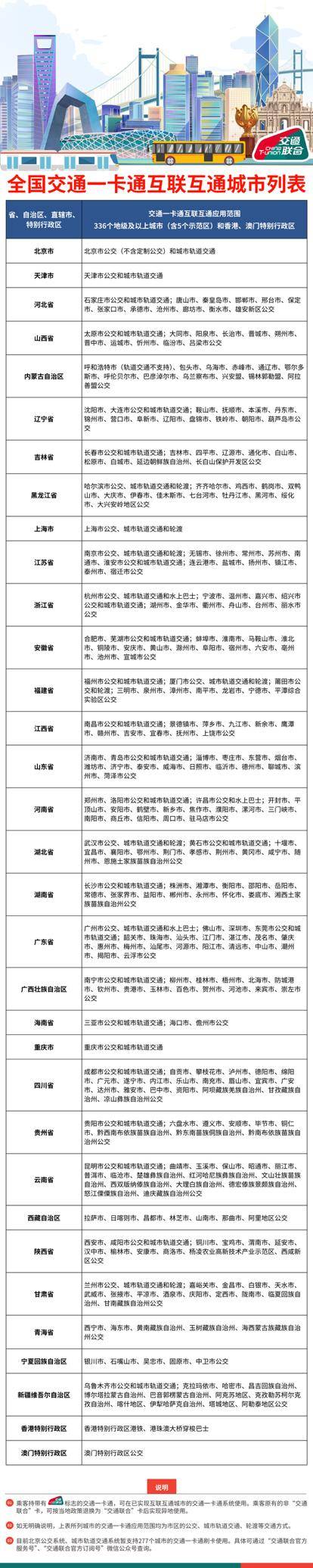
  据了解,深圳通公司发行的“全国交通一卡通”卡。该卡可在全国近400个城市使用,真正实现“一卡在手,通行全国”。从高铁站到村口,从县城到亲戚家,掏出手机扫码却发现系统不互通,翻遍口袋找零钱狼狈不堪,甚至办一堆各地公交卡塞满钱包。当你从深圳带着这张印有“交通联合”标识的卡片回到老家,无论是在北方的县城赶大集,还是在江南的水乡走亲戚,只需“嘀”一声,便可畅通无阻。

  据介绍,“深圳通全国交通一卡通”卡符合交通运输部全国交通一卡通标准,是一种新型深圳通卡种。卡片上除“深圳通”外,还印有“交通联合”的标识,不仅支持在深圳公交、地铁、出租车以及部分零售商户的应用,还可以在已接入“全国交通一卡通”的其它城市中使用。

  根据国家交通运输部公布的信息,截至2026年底,全国已有336个地级以上城市发行“交通联合”卡,并可在其市区全部公交线路使用,部分城市也可以应用于城市轨道交通,包括北京、天津、石家庄、大连、南京、苏州、无锡、厦门、济南、青岛等。此外,全国还有40多个地级以上城市,虽然没有发行自己的“交通联合”卡,但已实现了全市全部或者部分公交线路能够使用“交通联合”卡。

  2月17日,记者分别对四川、海南、湖北、湖南,这四个省在深圳工作过年期间已回乡的市民,进行了抽样采访调查,在深办理的“交通联合”卡均能在当地地铁、公交上正常使用,回家走亲访友终于不用办理其他卡了。

  据悉,具有全国一卡通功能的深圳通卡与普通版深圳通卡一样,享受深圳市公交票务优惠政策,而在深圳市以外使用,也应当享受当地有关优惠政策,具体优惠方式、优惠额度及适用范围由当地人民政府研究确定。

  目前,市民可以通过深圳通7个自营客服网点和深圳通APP线上商城购买“全国交通一卡通”卡,卡票售价20元。卡片的使用、充值等流程与普通深圳通卡一致,但退卡、换卡等业务必须在深圳市深圳通服务网点办理。

  (1)会展中心网点地址:深圳地铁罗宝线(一号线和四号线换乘站)会展中心站内D出口(D和B口之间,对面有佳田面包店),营业服务时间:周一至周日 08:30--19:30。

  (2)老街站客服网点地址:深圳地铁龙岗线(三号线和一号线换乘站)老街站内B出口旁,营业服务时间:周一至周日08:30—19:30。

  (3)罗湖东昌网点地址:罗湖区东昌路8号,203、212、24路东昌公交总站北面临街的铺位(出铁门左边50米),营业服务时间:周一至周日 08:30--11:30、12:30--19:30。

  (4)宝安中心站客服网点地址:深圳地铁罗宝线(一号线和五号线换乘站)宝安中心站内E/F出口旁,营业服务时间:周一至周日 08:30--19:30 。

  ( 5)龙城网点地址:龙岗区中心城龙平西路129龙岗区汽车总站一楼(售票大厅入口处),营业服务时间:周一至周日 08:30--11:30、12:30--19:30。

  (6)南山桃源村网点地址:南山区龙珠六路桃源村26、19路桃源村公交总站内,营业服务时间:周一至周日 08:30--11:30、12:30--19:30。

  (7)盐田客服网点地址:盐田区盐田国际创意港3栋1A,营业服务时间:周一至周日 08:30--11:30、12:30--19:30。